解决方案 产品中心 关于我们
东微TENDZONE 分布式平台系统中心服务器 MCU-1000 (MIDIS系统)
  • 东微TENDZONE 分布式平台系统中心服务器 MCU-1000 (MIDIS系统)
MCU-1000作为分布式平台MIDIS系统中心服务器,是系统的核心部件,平台具有用户管理、授权管理、权限管理、设备管理、中控管理、媒体管理、配置管理、工具管理管理模块,是平台指令下发中心。属于x86架构服务器。
产品简介 / Introduction

MCU-1000作为分布式平台MIDIS系统中心服务器,是系统的核心部件,平台具有用户管理、授权管理、权限管理、设备管理、中控管理、媒体管理、配置管理、工具管理管理模块,是平台指令下发中心。属于x86架构服务器。

MCU-1000 产品特性

高性能、高兼容

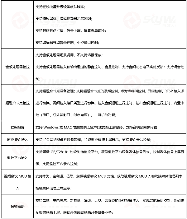
支持海量高清多媒体信号管理能力;

支持监控平台对接,视频会议MCU对接,直接获取码流,实现海量信号统一管理;

支持多系统级联,级联信号共享互通、广播和调度。

在线管理、实时预览

支持可视化操控界面,支持音频动态电平实时反馈、视频信号实时预览及回显;

支持用户设计个性化界面和多套UI界面;

支持多用户分级分权,多用户同时在线管理操作。

稳定可靠

采用工业级系统架构,LINUX系统开发,无病毒侵扰;

服务平台多机热备,节点备份,多用户管理机制;

出厂已做安全加固,满足等保测试要求。

设备形态

2U电信机柜结构;

1+1热插拔冗余电源;

4路千兆高速以太网端口(RJ45)。

MCU-1000 设备规格

设备规格参数、产品参数1-东微TENDZONE 分布式平台系统中心服务器 MCU-1000 (MIDIS系统)

设备规格参数、产品参数2-东微TENDZONE 分布式平台系统中心服务器 MCU-1000 (MIDIS系统)

设备规格参数、产品参数3-东微TENDZONE 分布式平台系统中心服务器 MCU-1000 (MIDIS系统)

设备规格参数、产品参数4-东微TENDZONE 分布式平台系统中心服务器 MCU-1000 (MIDIS系统)

MCU-1000 设备面板图

设备前面板图示-东微TENDZONE 分布式平台系统中心服务器 MCU-1000 (MIDIS系统)

设备后面板图示-东微TENDZONE 分布式平台系统中心服务器 MCU-1000 (MIDIS系统)

热品推荐/ Hot product
东微TENDZONE 融合设备(综合版-十二合一)CLIMBER-1009
东微TENDZONE 融合设备(综合版-九合一)CLIMBER-1008