

400-700-0189
东微TENDZONE 智慧运维电量管理器 CC-9N
CC-9N 是东微针对通用行业最新推出的智慧运维电量管理器,该产品支持智能电量统计,可以统计每路输出外接设备的单独耗电量,也可以统计所有外接设备的总耗电量,前面板设计有一键智能全开/全关按键和每路单独开/关按键,同时可以满足所有通道开/关和单路开/关的需求,设备内置过电流保护器保障设备用电全。适用于指挥控制中心、大型多媒体会议厅、多功能厅、广播系统、培训中心、多媒体教室、高级别墅、酒店、智能家居等,在政府/企事业单位、公检法、金融、交通、武警、教育、医疗等行业都可以广泛应用。
智慧运维电量管理器 CC-9N 产品特性
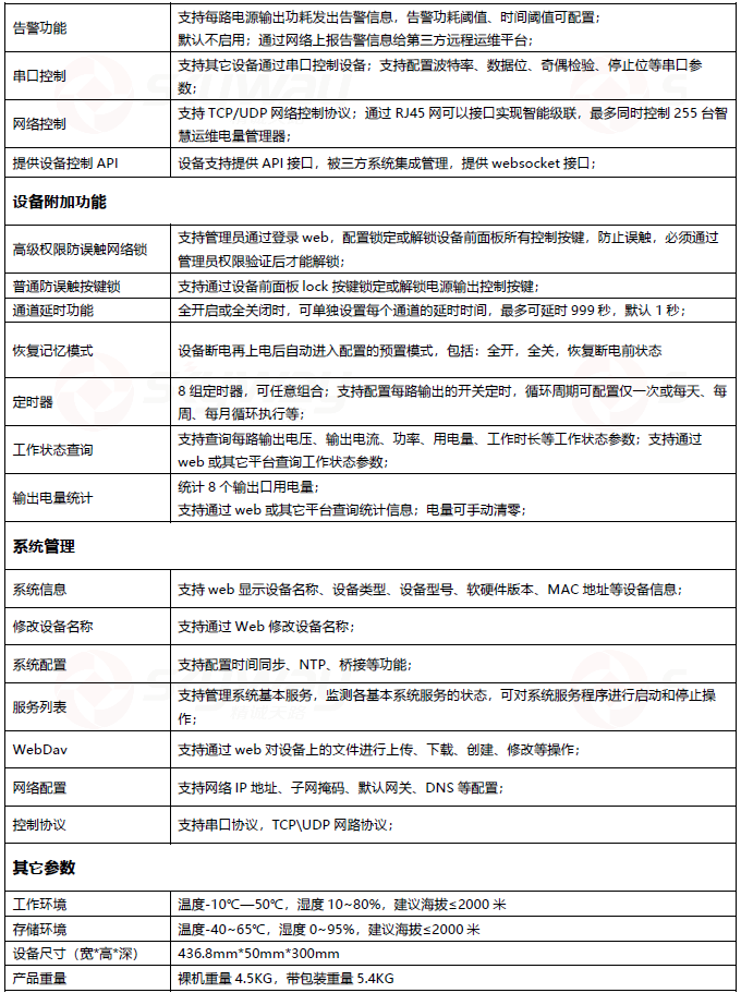
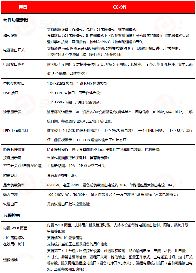
支持配置设备工作模式,包括:时序器模式、继电器模式,时序器模式下可以配置每通道开关的顺序和延时,继电器模式只能通过手动按键、网页后台、控制命令的方式控制每通道的开关;
支持通过web 网页后台和设备前面板的控制按键对8 个电源输出接口单独进行开/关控制,也支持对8 个电源输出接口进行全开/全关控制;
普通防误触按键锁:防止误触操作,通过设备前面板lock 按键锁定或解锁电源输出控制按键;
高级权限防误触网络锁:支持管理员通过登录web,配置锁定或解锁设备前面板所有控制按键功能,防止误触,必须通过管理员权限验证后才能解锁;
空气开关(过电流保护器):小型断路器,40A,2P 双极空气开关;
防雷:具有浪涌抑制电路;
全开启或全关闭时,可单独设置每个通道的延时时间,最多可延时999 秒,默认1 秒;
支持第三方平台通过网络控制设备,可远程获取输入电压、每一路输出电流、功耗、用电量、工作时长、异常告警等信息,远程开关智慧运维电量管理器的输出、配置工作模式、上电延迟时间、定时开关等参数;网络远程控制接口(设备时序开/时序关)、远程电量统计接口(当前每路输出电流、当前每路输出功耗),每一路端口的运行状态;
支持每路电源输出电流过大过小时发出告警信息,告警电流阈值、时间阈值可配置,默认不启用;通过网络上报告警信息给第三方远程运维平台;
设备断电再上电后自动进入配置的预置模式,包括:全开,全关,恢复断电前状态;
8 组定时器,可任意组合;支持配置每路输出的开关定时,循环周期可配置仅一次或每天、每周、每月循环执行等;
前面板1 个国标5 芯插座长供电;后面板5 个国标5 孔插座、3 个万能3 孔插座,其中后面板8 个插座可以接受控制;
前面板具有液晶显示屏,轮询显示设备工作信息,如:设备名称/设备型号/软硬件版本,网络信息(IP 地址/MAC 地址),系统日期,每通道的电流/电压/统计总电量,可监测每一路的状态;
前面板1 个LOCK 防误触锁指示灯、1 个PWR 总电源灯、一个LINK 网络灯、1 个RUN 运行灯,CH1~CH8 通道工作状态灯。
智慧运维电量管理器 CC-9N 后面板图示:
智慧运维电量管理器 CC-9N 设备规格参数: